近日,伟德betvlctor1946源于英国兽医病原学团队在国际病毒学权威期刊《病毒学杂志》(Journal of Virology)发表了题为《通过单细胞转录组分析揭示高致病性PEDV毒株与宿主的互作关系》(Unraveling the cross-talk between a highly virulent PEDV strain and the host via single-cell transcriptomic analysis)的研究论文。该研究突破了传统群体水平研究的局限性,从单细胞维度精细描绘了病毒-宿主互作过程中的细胞命运变化、信号通路重塑及免疫调控现象。研究成果不仅为深入阐明PEDV致病机制提供了单细胞层面的全新视角,也为开发靶向病毒-宿主互作网络的新型干预策略奠定了重要理论基础。

猪流行性腹泻病毒(Porcine epidemic diarrhea virus, PEDV)是危害我国及世界养猪业的重要病毒性病原,为套式病毒目冠状病毒属成员,感染猪只的主要临床症状为腹泻、呕吐和脱水,以10日龄内仔猪最为易感,死亡率可高达100%。随着新型高致病性毒株的不断涌现,PEDV防控面临新的挑战。
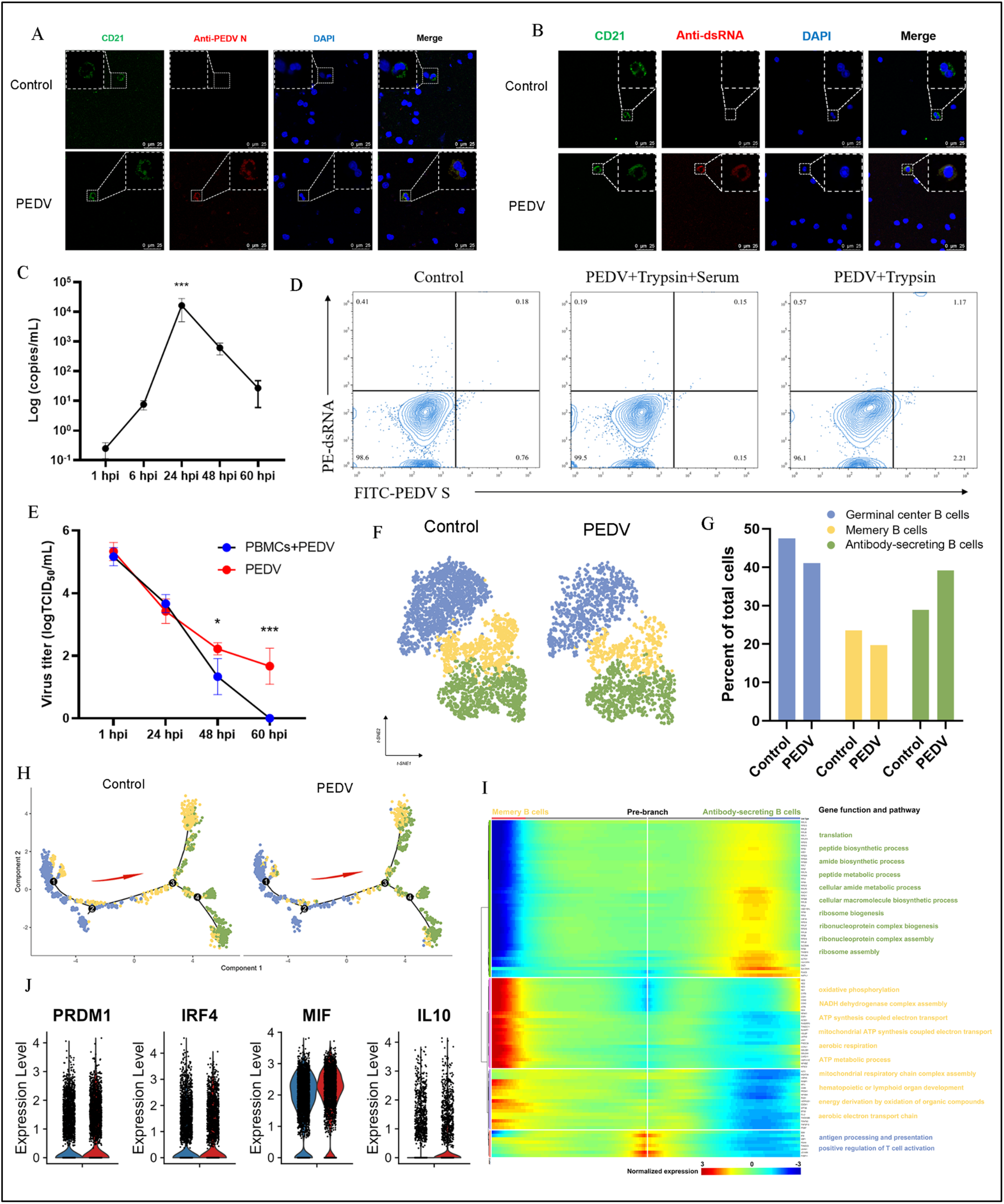
该研究团队从哈尔滨周边暴发严重腹泻疫情的猪场采集临床样本,经过严格的体外分离培养和动物回归试验,成功获得一株具有典型致病特征的PEDV流行毒株。利用单细胞转录组测序平台,对19,612个感染仔猪和健康仔猪的空肠细胞进行了测序分析,绘制了PEDV感染过程中肠道组织的单细胞动态响应图谱,发现该病毒的感染展现出“双刃剑”效应:一方面通过刺激肠道干细胞和TA细胞的增殖分化,加速上皮组织再生;另一方面则破坏细胞间正常的通讯网络,干扰包括干扰素通路在内的多条关键免疫信号通路的传导。该发现生动诠释了病毒与宿主之间精妙的攻防博弈关系,为深入理解冠状病毒致病机制提供了全新视角。

研究团队在深入分析中发现,PEDV不仅感染肠上皮细胞,还表现出对肠上皮前体细胞、干细胞、TA细胞以及多种免疫细胞的广泛感染能力。特别值得关注的是,PEDV虽然能在T淋巴细胞和B淋巴细胞中启动复制过程,但却无法产生具有感染性的子代病毒。令人警惕的是,PEDV感染可诱导T细胞凋亡,这将直接削弱宿主的免疫防御能力。这一发现为解析临床上PEDV感染后未能被免疫系统有效“歼灭”、最终导致仔猪高死亡率的现象提供了分子层面的证据。

伟德国际1946为该论文的第一完成单位,伟德betvlctor19462022级博士研究生王亚楠为第一作者,王丽副教授和李一经教授为共同通讯作者。该研究获得了十四五国家重点研发计划课题(2022YFD1800800)、国家自然科学基金(32373048)和黑龙江省自然科学基金(YQ2021C020)的资助。
原文链接:https://journals.asm.org/doi/10.1128/jvi.00555-25